Skip to content
View in the app

A better way to browse. Learn more.

StereoNET

A full-screen app on your home screen with push notifications, badges and more.

To install this app on iOS and iPadOS
  1. Tap the Share icon in Safari
  2. Scroll the menu and tap Add to Home Screen.
  3. Tap Add in the top-right corner.
To install this app on Android
  1. Tap the 3-dot menu (⋮) in the top-right corner of the browser.
  2. Tap Add to Home screen or Install app.
  3. Confirm by tapping Install.

Resurrecting a 1980s analogue preamp project

Featured Replies

Hi Tim, this is the boards side by side....all ics are still through hole.....but the rest is SMD. Its over 30 years difference....image.png.5a2fa78d1fcd7b00379b19e50af37086.png

image.png

  • Replies 313
  • Views 21.7k
  • Created
  • Last Reply

Top Posters In This Topic

Most Popular Posts

  • Leinster Lad
    Leinster Lad

    Wow, blast from the past ? Back in the day I built both the pre and power versions of these kits. ( plus the playmaster 200 with a custom made stupidly massive power supply bolted underneath.)

  • I built one of these back when, as part of a project when I was being taught to Mil-spec solder; I was not long post Uni and had had the kit on the shelf for some time. I honestly don't recall what ha

  • Addicted to music
    Addicted to music

    The 5534 5532 are found in just about any brand for that era.  Rotel had them 8n there CD players etc.   i use to be attracted by the UV meters on that Preamp when I come across it in my tee

this is my preamp, had an analog master put a few points in...the original design was ok, but it was done with tape, and single sided. i changed all the op amps to the dual package as well. Caps will all be wurth electros. Im using the moelx 3 pin sockets, with centre GND. 

 

image.png.ca0c91fe016f48adacaf7a8e72b0c3df.pngimage.png.e261722f0800795217c1d85f0c4689d9.png

Tim, i noticed that you put big heatsinks on the regs, but you left out the heatsink on the crucial one, IC3, this is the one that supplies the most current.....it runs the VU meters.....also noticed that your AC is 25V, your starting to push over the limits of the caps. 25VAC = 35.35v, you get a volt drop on the diodes....your very close to upsetting the caps. Ive used 24vac in PSU circuits with 35v caps, and they have run for years, but 25VAC ....thats a bit much. maybe drop it to 15VAC, which still gives you enough regulation for the LM3xx. They should be happy with 20VDC on the input.

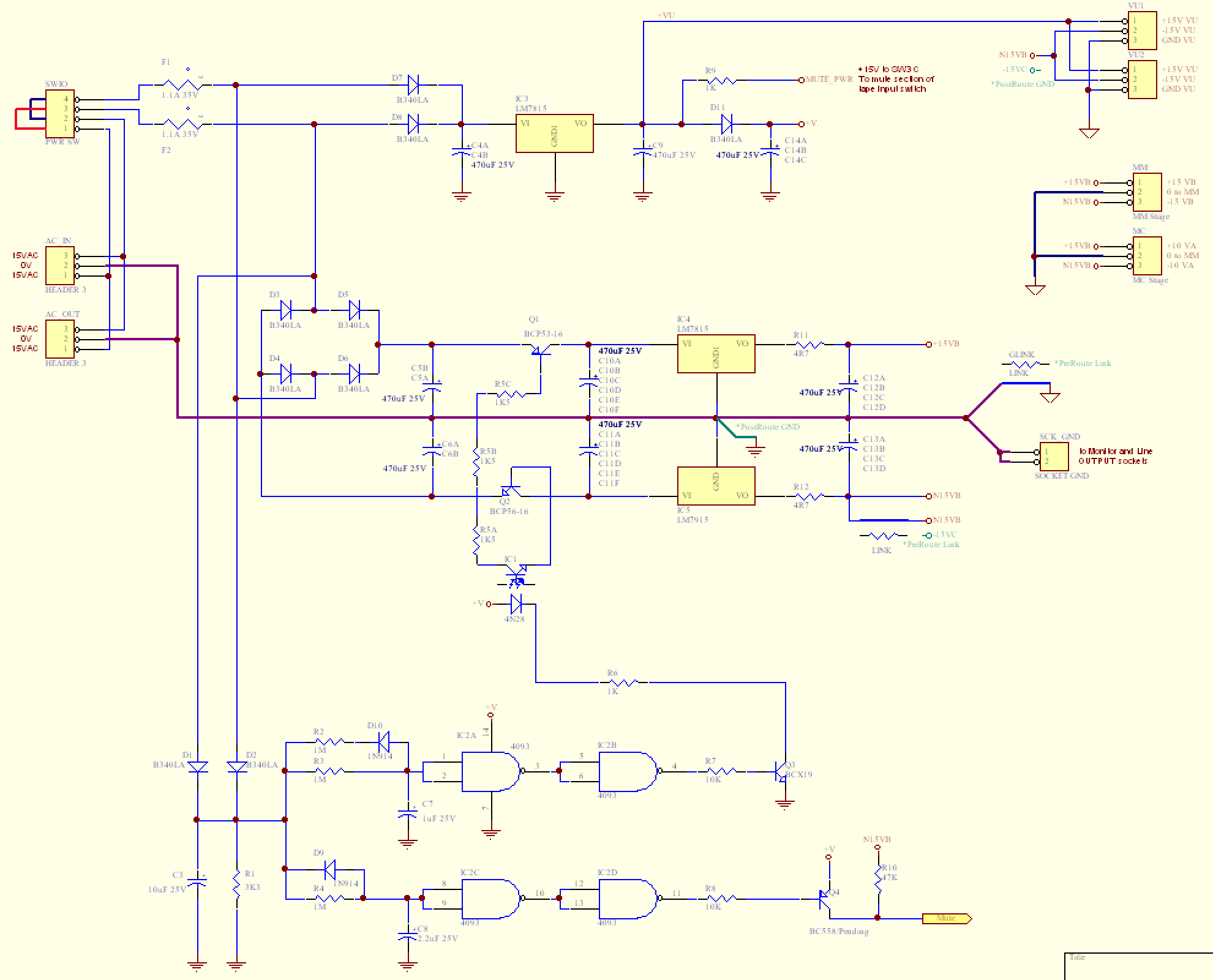
This is the PSU section for the Preamp

 

image.png.86d394da0ec16303715e5616ddb44077.png

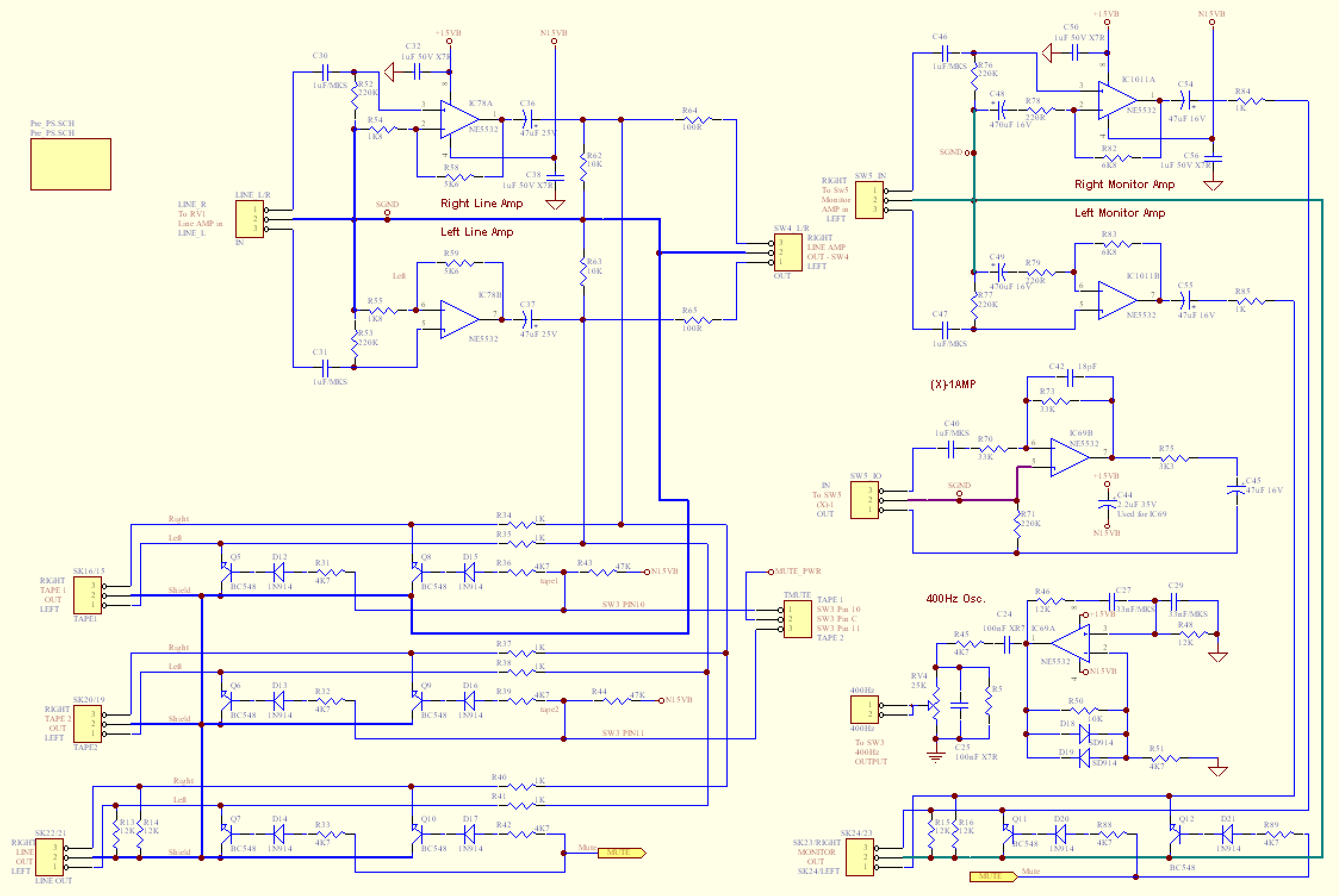
this is the opamp section... we left the mute section alone as well. Ic are numbered in combined numbers..... ie, IC10 and IC11 are now one IC1011

 

image.png.8c4e9044b48bb66c58ab45e7aee6dec3.png

Hi Bill. 
I laboured over the shielded cable terminations on rhe rotary switch boards but couldn’t come up with a professional method. I’m keen to see what you have in mind. I did explore SIL headers but the connections on the large satellite board were too many, and I couldn’t get the header to fit. I spent considerable time on it so decided in the end to simply re do Tilbrook’s boards as double sided affairs, carefully labeled. The primary goal for me was to create termination methods that would allow easy servicing. Ultimately, the satellite boards can be removed feom the front panel via their rotary switches, even though hard wired cabling is present. It would be the switches themselves that require service. 
 

cheers,

 

Tim

15 minutes ago, Wicked_XR said:

Tim, i noticed that you put big heatsinks on the regs, but you left out the heatsink on the crucial one, IC3, this is the one that supplies the most current.....it runs the VU meters.....also noticed that your AC is 25V, your starting to push over the limits of the caps. 25VAC = 35.35v, you get a volt drop on the diodes....your very close to upsetting the caps. Ive used 24vac in PSU circuits with 35v caps, and they have run for years, but 25VAC ....thats a bit much. maybe drop it to 15VAC, which still gives you enough regulation for the LM3xx. They should be happy with 20VDC on the input.

Hi Bill. 
Thank you for the feedback on the supply, most appreciated. The heatsink for the LEDs is the most crucial as you rightly state, I actually have a small Fischer version to go on - I hastily posted my renders prior to this but it will absolutely be added. I’ll be online later this afternoon, I’ll post links to the PSU article which is most fascinating. That was where I took AC suggestions and ran calcs on drops, etc. allow me to pull that together later for discussion. I’ll also comment on your uploads when I’m sitting in fron of a large screen (I’m tapping away on a phone keyboard atm, not ideal!). 
- Tim

Im going to use the twin shield cable from altronics, (W3020), each wire is separately shielded, but the shields touch. so im trying to have the shield soldered up the top of the switch, and the L/R just below, which will take some work as the L and R are far apart on the PCB. These cables are good for the 3 way molex/oupiin connectors (Altronics P5473)image.png.b66e748119abf7a659c78b33b2bae7d3.png

Outstanding work guys.

Will be very excited to see how this all plays out.

Will you be offering your updated boards at some point ?

3 hours ago, Leinster Lad said:

Outstanding work guys.

Will be very excited to see how this all plays out.

Will you be offering your updated boards at some point ?

 

I would be happy to offer the boards. Perhaps Bill too?

 

I mentioned last night that I am giving strong consideration to revamped front panels also, and the chassis along with it. Undecided though because to go down that path, I'd need to order a reasonable quantity to keep the cost down. This would likely mean "kitting up" for the preamp and offering it as a full form kit which is what I did for years at Jaycar anyway, so I know the drill. We had a local sheet metal guy in Brookvale Sydney who did wonderful work but he has long since retired. The other Perth-based supplier Jaycar had has also moved on. They supplied all of Jaycar's kit front panels and chassis for Electronics Australia and Silicon Chip audio projects, amongst other projects over many, many years. Maybe other suppliers in Oz are out there but I'm yet to go deep digging to locate them.

 

As chance would have it, I acquired another 5000 preamp 2 days ago from an old mate who was also a senior guy at Jaycar years ago. That particular kit originated from Bill Edge Electronics that Jaycar bought out in the early 80s. Slightly different front panel lettering and non-tinned PCBs. It looks fabulous. Removed from a working sound system. Yet, push on I will with the new PCBs, I'm keen to get the thing finished with its many refinements!

 

As an aside, I have a mate (also ex-80s/90s Jaycar) who is redesigning the Series 5000 power amp power supply apparently (to feature regulation). I'll encourage him to get on here and post some comments. Great guy. Very knowledgable.

 

So, plenty of action to bring these iconic pieces of equipment back to life. If we can offer these (amp & preamp) to anyone who likes to indulge in nostalgia and doesn't mind parting with a little cash to do so, then I think the project will be worthwhile. I cannot understate how many hours I've dedicated to this so far. It is substantial. I have had some forced leave on and off this past 12 months, which has afforded me time to dedicate to this worthy pursuit. What's the saying? Pursue One's passion!

 

Cheers,

 

Tim

Thanks Tim

Yes I would be interested in your boards as I want to remain closer to the "original"  ( no SMD's ! )

 

I've been on this thread for a few years now and have 2x of the series 5000 power and pre amps. and would really like to update one of the pre's.

 

cheers for all your hard work. ( an updated (for your boards) Digi or Mouser BOM would be very much appreciated )

 

David 

I have spare boards, and will have later. Pcbway has a min order of 5pcbs. I wanted to redo the back panel on the preamp in 2mm black PCB, but 5pcs was over $100. My power amp is the EA version, 140w/ch, and I put it into a 3U rack, heatsinks on sides.

Edited by Wicked_XR
Typo

8 hours ago, Wicked_XR said:

Tim, i noticed that you put big heatsinks on the regs, but you left out the heatsink on the crucial one, IC3, this is the one that supplies the most current.....it runs the VU meters.....also noticed that your AC is 25V, your starting to push over the limits of the caps. 25VAC = 35.35v, you get a volt drop on the diodes....your very close to upsetting the caps. Ive used 24vac in PSU circuits with 35v caps, and they have run for years, but 25VAC ....thats a bit much. maybe drop it to 15VAC, which still gives you enough regulation for the LM3xx. They should be happy with 20VDC on the input.

 

Hi, Bill.

 

Regarding the AC input voltage and the electro voltage rating, I had rather lengthy ChatGPT discussions - my only source of info to run calculations! The response I received played out this way:

 

Screenshot2024-08-23at5_49.23PMMedium.jpeg.38c4215a318d238113e10597d161cdbf.jpeg

 

Screenshot2024-08-23at5_53_39PM.png.80660f84688c14b126438eda60bec674.png

Screenshot2024-08-23at5_55_18PM.png.e2a785a6f8d3f3cf2717edae603f0701.png

 

Screenshot2024-08-23at5_56_12PM.png.7cdb4853d28787217094cb33938874d0.png

 

So without stating what is probably obvious by now, I have no experience with theory beyond basics. My experience is focussed on kit building/designing and simple repairs over 40+ years. Theory beyond Ohm's law, etc. is beyond me 🤣

 

As always, happy to take direction and comments on board. And yes I know, ChatGPT should probably be taken with a liberal dose of salt! But to my untrained eye, the logic seemed sound.

 

Cheers.

 

Tim

20 minutes ago, Leinster Lad said:

Thanks Tim

Yes I would be interested in your boards as I want to remain closer to the "original"  ( no SMD's ! )

 

I've been on this thread for a few years now and have 2x of the series 5000 power and pre amps. and would really like to update one of the pre's.

 

cheers for all your hard work. ( an updated (for your boards) Digi or Mouser BOM would be very much appreciated )

 

David 

Hi David.

 

I have Mouser order files on hand and will also generate a BOM, aligning the ETI article parts list with Mouser/Altronics part numbers. I must say I love Mouser but I also want to support Altronics given the huge efforts they put in to producing their catalogue and their dedication to supporting hobbyists like us. Jaycar are off the boil (parts) for me nowadays which hurts to say given I dedicated 20 years of my life there. But fact is fact. Mouser and Altronics are best for me for this project.

 

- Tim

 

13 minutes ago, Wicked_XR said:

I have spare boards, and will have later. Pcbway has a min order of 5pcbs. I wanted to redo the back panel on the preamp in 2mm black PCB, but 5pcs was over $100. My power amp is the EA version, 140w/ch, and I put it into a 3U rack, heatsinks on sides.

Bill,

 

You mention the 'EA' version. Are you referring to the Pro Series 3 (Playmaster) amp with the twin heatsinks? I built probably 10 of these over the years for various people, including one for myself which is still in service. I assisted Rob Evans at EA in its design and parts sourcing for the Jaycar kit. I also wrote the step by step illustrated guide Jaycar supplied with the kit (that was fun to write!).

 

- Tim 

8 hours ago, Wicked_XR said:

This is the PSU section for the Preamp

 

Bill, I notice you've used different transistors in the pre-reg section of the PSU - something I considered. Was that done on purpose? Tilbrook used BC639/BC640 in his design (and I dutifully copied). Would be interested to learn more about that part of the cct.

 

Tim

Tilbrook used under rated transistors, I replaced the original ages ago with BD type, the ones I put on there are rated at higher current, and they sit on their own heatsink. The power supply stuff you put up is for max ratings, you are no where near 1.5amps, lucky to be near 500ma on the VU, the other two, well lucky to be more then 50...I'd have to check what the opamps draw..the regs are big to ensure they run cold

Op amps are about 10mA per device I believe. I was fairly sure I stated a MB draw of about 100mA per rail. Then add MM and MC draws. I calculated 500mA max draw plus LED boards. 
 

I’m more than happy reducing (even eliminating) heatsinks except for LED boards 7815. But I calculated total 500mA and it resulted in a heatsink per reg. 

I missed the reg I need, instead of the old 7815, I'm going to use 2940-15, easily use 15v ac in....just need to check pi out on the 2990-15

4 hours ago, thatmetalman said:

Hi David.

 

I have Mouser order files on hand and will also generate a BOM, aligning the ETI article parts list with Mouser/Altronics part numbers. I must say I love Mouser but I also want to support Altronics given the huge efforts they put in to producing their catalogue and their dedication to supporting hobbyists like us. Jaycar are off the boil (parts) for me nowadays which hurts to say given I dedicated 20 years of my life there. But fact is fact. Mouser and Altronics are best for me for this project.

 

- Tim

 

Tim, electus have recently lost the plot, use to get real prices, but now it's 10% off on jaycar rrp. PCB cleaner was $5 can, now it's double that. Still goto altronics if I can, otherwise it's digikey.

4 hours ago, thatmetalman said:

Bill,

 

You mention the 'EA' version. Are you referring to the Pro Series 3 (Playmaster) amp with the twin heatsinks? I built probably 10 of these over the years for various people, including one for myself which is still in service. I assisted Rob Evans at EA in its design and parts sourcing for the Jaycar kit. I also wrote the step by step illustrated guide Jaycar supplied with the kit (that was fun to write!).

 

- Tim 

Tim, these were the amps that had the toroidal transformers, and cct was better then original 5000 amp. Was just looking for the specs on the hand winding of the 15/15 v on the toroid......for some reason I'm getting 12/12, which was low for the preamp. I'm seeing so many issues these day's, it's a miracle the amp worked.

Hi folks.

 

Here is an updated render illustrating the reduced heatsinks (thanks, Bill!). The LED VU meters get a slightly larger heatsink.

 

Next step will be measuring the physical components against the footprints on the board to be 100% sure that everything is perfect.

 

One final consideration perhaps would be swapping out the BC639/BC640 pair with BD139/BD140 as Bill stated. The only logic I can apply here is that each BC device can manage ~1A, well short of the draw. The board has room to accommodate the BD devices if necessary.

 

5000-preamp-timr20240826.thumb.png.b050db0999c00dc48b87110cbdd8837f.png

 

5000-preamp-timr-20240826b.thumb.png.24cfe7c984c27e849ca1fa62f5214c08.png

 

5000-preamp-tim20240826.thumb.png.7c6aa1601fa78cf9991714178927d612.png

 

5000-preamp-timr20240826c.thumb.png.b2c1811e9b5c06a69225ba637f67f31b.png

Tim, put copper under the heatsink, if you can fill the whole area....let the PCB work as heatsink. Look under my regs, I've put as much gnd that I could

Red line - move the tracks away from under heatsink, blue, place copper to create more heatsink

 

image.png.705930220fe5a637808e90f65c176d35.png

Had a little look at the 5000-pre that was not working and discovered that the BC640 in the power supply positive rail was open.

Had a set of BD681 /682  (darlingtons) so with a bit of effort to get access to the copper side of the main board, I got the old 639 / 640 out and the 681/682 fitted.

Drop straight in as the pin out was the same.

 

Fired it up and bingo !     back to life.

Bit of a soak test and they are still at room temp

Measured 29.4V across the 4.7K base resistor, so about 6mA thru the bases.

VEC on both is about 0.64V  so they are well and truly turned on.

 

The 681/682 are rated for  4amp nominal collector current, peaking at 6amps  so they should be  all good.

IMG_5561.JPEG

Edited by Leinster Lad

Recently Browsing 0

  • No registered users viewing this page.

Account

Navigation

Search

Search

Configure browser push notifications

Chrome (Android)
  1. Tap the lock icon next to the address bar.
  2. Tap Permissions → Notifications.
  3. Adjust your preference.
Chrome (Desktop)
  1. Click the padlock icon in the address bar.
  2. Select Site settings.
  3. Find Notifications and adjust your preference.